CONTACT US
南京市鼓楼区中山路227号金轮峰华3楼305-307
咨询热线:400-799-0188
英国的君主立宪制是历史学科教师招聘笔试考试的重要考点,考查频率较高。所以,苏程老师将此部分内容整理如下,供同学们复习备考。
一、君主立宪制的建立
光荣革命之后,为了限制王权,1689年英国议会通过了《权利宣言》,经过英王威廉三世和玛丽二世签署后,正式成为了限制王权和保障公民权利的《权利法案》,它也标志着英国都铎王朝以来形成的君主专制统治的终结。

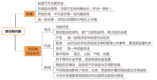
二、责任制内阁的形成
《权利法案》颁布之后,国王仍然享有部分权力。17世纪后期,英王经常在王宫的密室召集外交委员会的部分亲信,共商国是。直到18世纪初,国王还有权根据自己的好恶来任免大臣,但是到了18世纪早期英王乔治一世不再参加内阁会议,而是指定议会下院多数党领袖沃波尔主持。久而久之,英王不出席内阁会议,由下院多数党领袖主持内阁会议,就形成为一种政治惯例。这样,议会的权力日益增长,国王逐渐处于“统而不治”的地位,英国的君主立宪制进一步发展。

例题:
1.1688年的“光荣革命”后,确立了英国君主立宪制的基本原则,包括()。
①限制王权 ②设立议会 ③议会权力至上 ④国王“统而不治”
A.①② B.③④ C.①③ D.②④
2.17世纪70年代,英国国会内两个政党(辉格党和托利党)的出现,表明()。
A.英国资产阶级革命的完成 B.英国近代政党的起源 C.英国近代民主政治完全确立 D.英国议会政治的开始
3.19世纪中叶,英国责任制内阁的确立表明()。
①内阁权力增强,国王权力被逐步削弱
②内阁对议会负责的制度形成
③首相及内阁的权力来源于议会
④议会对内阁不信任时,内阁须辞职或内阁首相解散议会
A.①② B.②③④ C.②④ D.①②③④
最后,祝愿每一位考生都能够得偿所愿,顺利通过教师编制考试!
教师编制考试以及教师资格证考试相关内容可以关注微信公众号:“苏程学校”。我们会不定时推送最新的相关资讯。
